湖南高尔夫旅游职业学院
211 |
985 |
双一流 |
综合
湖南省
高职(专科)
省重点
民办
敦品励志勤奋务实
0736-2777888
https://www.hngolfedu.cn/
更多 >
图片
院校首页
历年分数
历年分数
历年分数
普通类
艺术类
体育类
招生计划
院校计划
投档规则(艺术)
投档规则(体育)
招生政策
招生简章
招生资讯
探校攻略
探校攻略
探校攻略
探校攻略
探校攻略
探校攻略
院校首页
> 招生简章
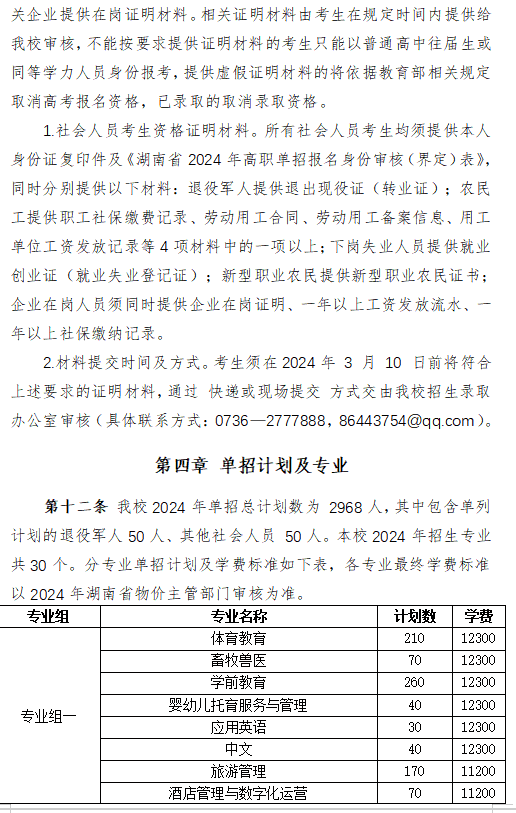
湖南高尔夫旅游职业学院2024高职单招章程
2024-02-02 15:51:41 分享至:
招生简章
招生资讯
湖南高尔夫旅游职业学院2024高职单招章程
2024-02-02 15:51:41